Skip Navigation LinksObjectives

​​Objectives

​​​​The main goal of AGRECO4CAST is to significantly contribute to an agroecological transition to support the objectives of the EU Green Deal. Thus, AGRECO4CAST defines agroecological measures and transition pathways tailored to local ecological, and socio-economic conditions, and supports their implementation in agroforestry landscapes characterized by permanent cultures.

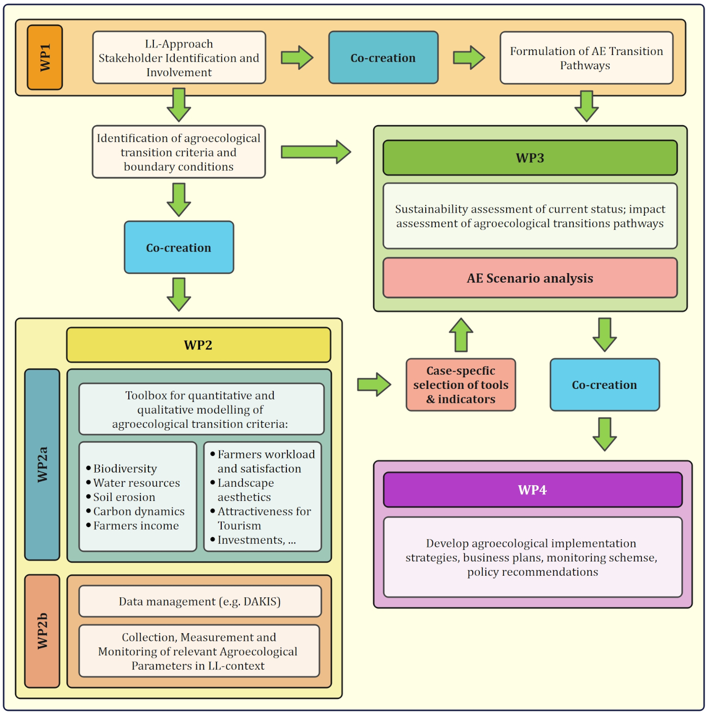
Figure 1: AGRECO4CAST general project scheme showing WPs and their interactions. © ZALF.​

 

Moreover, AGRECO4CAST will assess the potential of optimized spatial configurations of agroecosystem elements from farm to landscape scale. For this, we selected already existing LLs and LL-like cases among the partners of 5 EU countries (DE, IT, ES, DK, NL).

Figure 2: AGRECO4CAST Living Lab study cases. © ZALF.​

 


Funded research project of: